软骨发育不全诊断及治疗专家共识
中国罕见病联盟
软骨发育不全是一种导致儿童致死致残性生长发育障碍性疾患的罕见病,其典型临床 表现为非匀称性身材矮小、大头畸形、三叉戟手及特殊面容 。鉴于目前临床对本病认识不足,本文以 国内外研究为基础,结合国内专家的临床诊疗经验,在软骨发育不全的致病机制、临床表现、诊断及鉴 别诊断、最新治疗进展等方面形成系统、全面的专家共识,以供医师在临床实践中参考使用。
软骨发育不全(achondroplasia,ACH)(OMIM# 100800)是导致非匀称性身材矮小的罕见疾病,此病于1878年首次报道[1],活产婴儿发病率为 1∶17 000~ 1∶28 000[2],主要表现为四肢长骨近端短缩、大头畸形以及特殊面容(前额突出、面中部发育不良呈现后凹和鼻梁塌陷)[3]。ACH属于常染色体显性遗传性疾病,成纤维细胞生长因子受体3(fibroblast growth factor receptor 3,FGFR3)基因(OMIM#134934)是其主要致病基因 。大约80%的患儿由新发变异所引起,其发生与父亲年龄较大有关[4],另外约20%是由家族遗传所致。大多数ACH患儿根据其特异性临床表现及影像学特征即可诊断,对于临床表现不典型或诊断不明确的患儿,通过分子遗传学方法证实其携带FGFR3基因特定的致病性变异可以明确诊断。对于ACH尚无特效治疗,仅给予以对症处理,值得注意的是C型利钠肽C-type natriuretic peptide,CNP)一期临床试验显示出很好的效果[5]。
随着对ACH发病机制认识的不断深入及分子遗传学诊断技术的发展,很多ACH患儿在出生前即可通过产前诊断技术被诊断,大幅减少此类出生缺陷。我国尚缺乏关于ACH系统、全面的诊疗共识,多以散在病例报道为主,为进一步规范ACH患儿的诊疗及随访,由中国医师协会医学遗传医师分会、中华医学会儿科学分会内分泌遗传代谢学组、中华医学会儿科学分会罕见病学组、中国罕见病联盟软骨发育不全学组联合上海市医学会分子诊断专科分会及北京罕见病诊疗与保障学会组织专家讨论,参考国内外的最新研究进展和共识指南,特制定本共识。
一、ACH的致病机制
FGFR3基因编码人类4种成纤维细胞生长因子受体之一,即FGFR3蛋白,这4种受体都是影响细胞增殖的细胞表面受体。FGFR3蛋白由具有3个免疫球蛋白样区域的细胞外结构域,跨膜结构域和细胞内酪氨酸激酶组成,其在软骨细胞表面上普遍存在,作为一种负性调节剂抑制软骨化骨,从而影响长骨的生长发育。当FGFR3基因发生功能获得性变异时,引起FGFR3蛋白配体独立激活并释放抑制信号,进而导致ACH。
二、ACH的诊断
(一)典型临床表现
1. 非匀称性身材矮小:患儿躯干和四肢长短比例异常,表现为身材矮小合并短肢畸形 。ACH男性的成人平均身高为130cm,女性为124cm。
2. 颅面部异常:患儿表现为大头畸形伴前额突出、面中部发育不良呈现后凹、鼻梁塌陷。
3. 骨、关节、肌肉异常:患儿表现为四肢长骨近端缩短伴皮肤褶皱增多、肘关节伸展和旋转受限、短指、三叉手、膝内翻等。超过90%未治疗的患儿都有不同程度的下肢弯曲。婴儿期患儿典型表现还包括轻-中度肌张力低下,患儿抬头延迟或抬头不稳,发育异常和运动及发育迟缓。
(二)并发症
1. 代谢异常:ACH患儿在幼儿期可有体重增长过快,且肥胖是ACH患儿的常见并发症。成年期肥胖会增加腰椎管狭窄和非特异性关节问题风险。
2. 心血管系统并发症:ACH患儿常伴有心血管并发症,超过50%的ACH成年患者患有高血压前期或高血压。这可能是由于FGFR3蛋白与心血管功能有关,或继发于其他危险因素(如体力活动减少、肥胖、阻塞性睡眠呼吸暂停等)[6]。
3. 神经系统并发症:由于患儿小关节活动度小及手指短小,进一步可影响其精细运动的发育。ACH患儿若不发生脑积水或其他中枢神经系统并发症,智力一般不受影响,但据报道部分患儿可能存在高级执行功能缺陷(如表达性语言障碍)[7]。
4. 颅颈交界区异常:部分患儿在婴儿期可出现颅颈交界区狭窄,常引起颈髓交界处的颈髓受压,若不进行积极评估和干预,病死率高达7.5%[8]。
5. 呼吸系统并发症:部分患儿由于存在小胸廓,导致肺顺应性降低,从而引发限制性肺疾病,出现氧饱和度降低,慢性低氧血症[9],部分患儿可出现阻塞性睡眠呼吸暂停。
6. 骨、关节并发症:90%~95%的婴儿期患儿存在胸腰段后凸畸形,开始走路时出现腰椎前凸。成年患者最常见的症状有L1~L4段椎管狭窄,部分患者发生关节松弛,外侧半月板异常。
7. 脑积水:脑积水也是ACH的常见并发症,可能是由于颈静脉孔狭窄致颅内静脉压增高所致。大多数ACH患儿表现为头颅增大,其中约5%的患儿发生脑积水且需要干预。
8. 其他:ACH患儿普遍存在中耳功能异常,约40%有听力功能相关的损失,这可能是由于软颅的异常生长,引起咽鼓管功能异常而导致的。鉴于该病会引起面中部发育不良,患儿还常出现咬合错位。此外,约10%的ACH患儿可出现黑棘皮病。ACH患者早逝风险升高。25~35岁与心脏病相关的病死率比一般人群高出10倍以上。总体而言,ACH患者平均寿命比一般人群约少10年[10]。
(三)分子诊断
Sanger测序或者靶向基因变异分析是常规采用的分子检测手段。首先针对FGFR3基因2种最常见的致病性变异进行分析,即c.1138G>A(p.Gly380Arg)和c.1138G>C(p.Gly380Arg),约98%的ACH患儿出现c.1138G>A基因改变,少数为c.1138G>C变异[11]。对于那些用Sanger测序无法在常见变异位点发现变异或者需要与ACH进行鉴别诊断的患儿,可以采用二代测序方法如全外显子测序进行检测,二代测序检测方法在降低成本的同时,又保持了较高准确性,且降低了测序时长。
(四)鉴别诊断
一般来说,任何短肢性侏儒症都属于ACH的鉴别诊断范围。大部分短肢性侏儒症可以通过临床特征、影像学特征和表型出现的时间等直接区分,仅少数情况可能引起混淆,需分子检测鉴别。
1. 软骨发育低下症:主要是由于FGFR3基因N540K或I538V变异所致,软骨发育低下症与ACH之间的影像学和临床表型有部分相似。临床上,软骨发育低下患儿中明显的颅面异常情况较ACH显著少见,肢体畸形和短指畸形的严重程度也更轻[12‑13];临床鉴别较困难,主要靠分子诊断区分。
2. 致死性软骨发育不良症(thanatophoric dysplasia,TD):临床和影像学特征均与ACH类似,但程度要严重得多。TD分为两类,TD具有弯曲的“电话听筒”股骨和严重扁平的椎体,而TDⅡ呈现笔直的股骨和较高的椎骨,和严重的颅缝早闭[14]。两者均由不同的FGFR3基因变异引起。TDⅠ可以由多个变异位点引起,如R248C,S371C,Y373C等位点,TD Ⅱ主要是由于K650E位点变异所致。由于临床表现差异大,一般TD与ACH之间应极少出现诊断混淆。
3.SADDAN综合征:严重ACH伴发育迟缓和黑棘皮病,是由于FGFR3基因上第1949位碱基A>T的变异,引起蛋白K650M变异。在发育迟缓可识别前及黑棘皮病发生之前,需借助分子评估来准确地鉴别。特别是当全身发育迟缓较ACH的表现更明显时,这种分子检测尤其必要。
4. 其他需要鉴别的疾病:软骨‑毛发发育不良,假性ACH,其他干骺端发育不良疾病等。
(五)诊断标准
具有典型临床表现且影像学表现为头颅顶部增大,全身管状骨变短、增粗,骨干骺端改变,骨皮质密度增高,尾椎椎弓根间距狭窄,髂骨变圆,髋臼宽而平,坐骨小切迹狭窄等,通常即可做出ACH的临床诊断,最后需要行FGFR3基因检测来进一步确诊,其诊断标准总结见表1。

三、临床管理及治疗
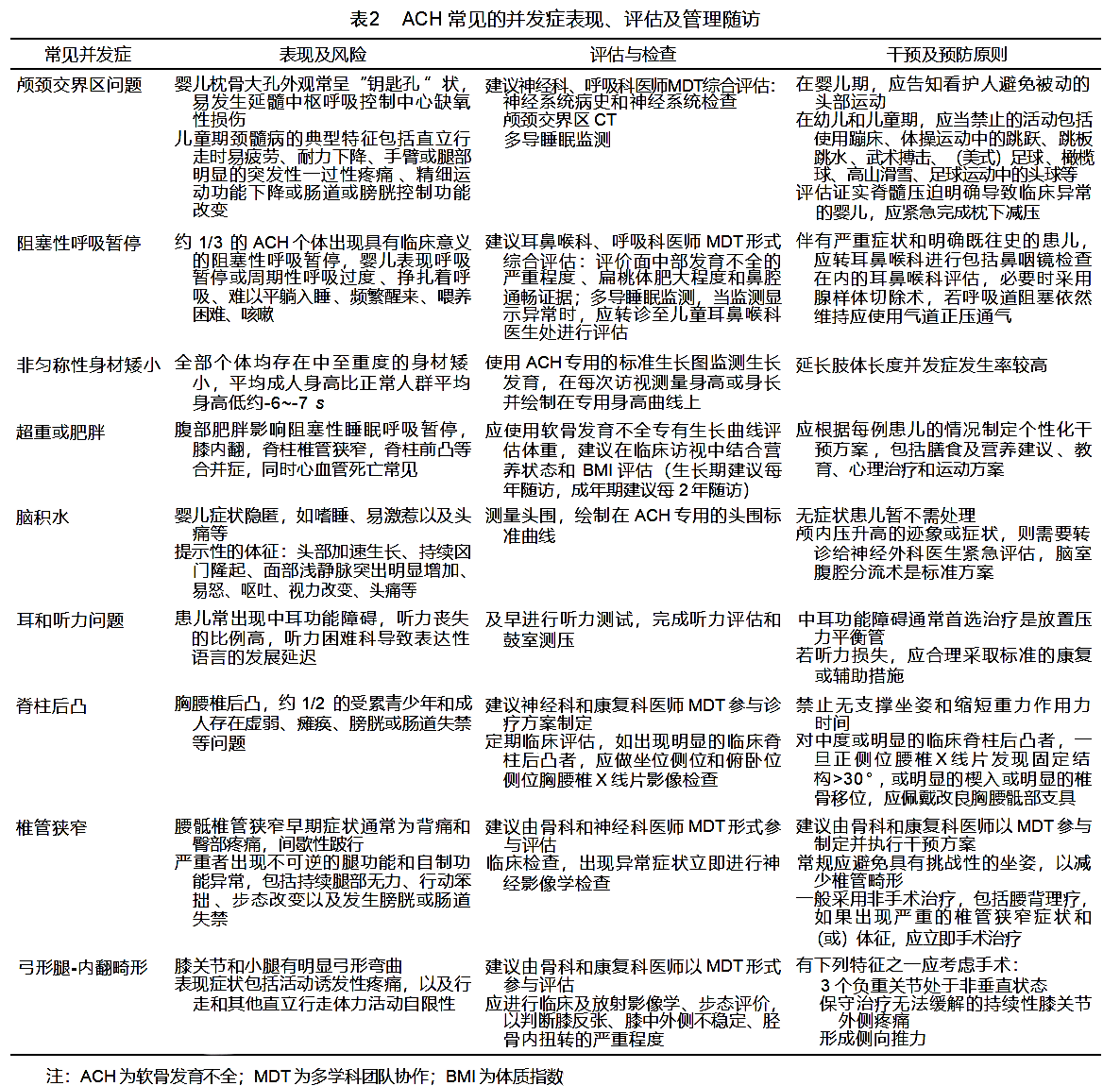
1. 临床管理:采用前期制定的针对中国ACH患儿特殊的标准化生长曲线监测患儿身高和体重[11],患儿6岁之前每次随访均需监测头围及囟门闭合情况,此外还需特别注意运动和语言发育指标评估。患儿确诊为该疾病后应进行头颈部神经影像学检查及神经系统检查,并尽快完善夜间多导睡眠图检测。若患儿出现中枢性呼吸暂停增多时,提示可能存在颅颈交界区狭窄,此时需要监测患儿是否存在阻塞性睡眠呼吸暂停。每年对患儿行听力测试直至学龄前,随访监测患儿是否存在中耳疾病。3岁之前的患儿每6个月应进行一次脊柱评估,若出现严重的后凸畸形,需要进行影像学评估; 一旦出现进行性疼痛或严重畸形,则需要转诊骨科继续治疗。因ACH患儿出现椎管狭窄的风险较高,因此需要每3~5年进行一次详细的病史和神经系统体格检查直至成年。因ACH患儿头颅增大,其颈部韧带相对松弛,应嘱患儿或其监护人尽量避免让患儿参加可能造成颅颈损伤的活动,如碰撞运动、蹦床、跳水、跳马体操及倒立等,乘坐机动车时应放置后置座椅尽量避免交通事故造成损伤,避免使用软背婴儿座椅,防止发生脊柱后凸等。此外,关注患儿的心理健康同等重要,应为患儿提供合适的教育及环境,使患儿更好地适应学校和社会。ACH患儿可以进行常规免疫接种,详细的临床管理和随访见表2。

2. 治疗:本病尚无特效治疗,一般需要多学科团队合作予以对症处理。生长激素曾作为ACH患儿改善矮小的一种治疗方法,但研究发现其对于成年终身高的改善不显著,平均成人身高增加约3cm[15],不常规推荐使用。肢体延长术虽可使身高增加30~35cm,但易导致严重并发症[16]。肥胖患儿需控制及监测体重。颅内压增高患儿可行脑室腹腔分流术,若颅颈交界区受压可行枕下减压术。患儿出现阻塞性睡眠呼吸暂停时,可给予增生的腺样体或扁桃体切除、气道正压通气以及气管切开;针对中耳功能障碍患儿,可行鼓膜切开置管术置入压力平衡;当患儿出现进行性下肢弯曲时,需要转诊骨科进行评估和治疗,对于严重并且持续进展型的脊柱后凸需行脊柱手术。有症状的成年患者椎管狭窄需行手术治疗。已知FGFR3基因变异是ACH的常见致病原因,针对ACH分子病因的药物开发策略包括拦截FGFR3蛋白配体,阻断FGFR3蛋白,以及酪氨酸激酶抑制剂(FGFR3蛋白受体的胞内成分),这些候选药物目前大多仍处于临床前研究阶段。CNP作为一种最新的治疗进展,有2种CNP类似物已进入临床试验阶段。CNP通过结合利钠肽受体B拮抗生长板软骨细胞中FGFR3蛋白诱导的丝裂原活化蛋白激酶信号通路激活,从而抵消FGFR3基因变异的影响(表3)。

四、遗传咨询
应对所有患儿及其家庭成员提供必要的遗传咨询,对高风险胎儿进行产前诊断。ACH是常染色体显性遗传病,患儿父母再次生育再发的风险与父母本人是否也是ACH患者相关。患儿父母如不是患者,再次生育再发风险2%;患儿父母如果一方是患者,再次生育再发风险为50%;患儿父母如果双方都是ACH患者,再次生育再发风险75%,其中25%的可能性为致死性纯合性ACH患儿。
ACH的产前筛查包括绒毛或者羊膜腔穿刺同时结合超声检查。常规产前诊断通常在孕9~13周行绒毛穿刺,或于孕17~22周行羊膜腔穿刺获取胎儿DNA,以家系中已知的FGFR3基因致病变异为基础行胎儿基因分析。此外,孕晚期行产前超声检查若发现胎儿四肢短小(小于同孕周胎儿第3个百分数)、双顶径增加(大于同孕周胎儿第95个百分数)和低鼻梁,需要怀疑胎儿患有ACH的可能[17]。
植入前遗传学诊断可适用于患者生育、患者和配偶同患ACH或患者的配偶患其他单基因遗传病等情况时的产前诊断。
(余永国 顾学范 张抒扬 执笔)
参加本共识制定单位及人员(按单位及姓名汉语拼音为序):重庆医科大学附属儿童医院(朱岷);广州市妇女儿童医疗中心(刘丽);国家卫生健康委卫生发展研究中心(赵琨);华中科技大学同济医学院附属同济医院(罗小平);上海交通大学附属儿童医院(李嫔);上海交通大学医学院附属新华医院(余永国);上海市儿科医学研究所(顾学范);首都医科大学附属北京儿童医院(巩纯秀);浙江大学医学院附属儿童医院(傅君芬);中国医科大学附属盛京医院(麻宏伟);中国医学科学院北京协和医学院北京协和医院(邱正庆、朱惠娟 、张抒扬);中华儿科杂志编辑部(李伟);中日友好医院(张知新)
利益冲突所有作者均声明不存在利益冲突
志谢中国罕见病联盟(李林康)、国家药品监督管理局药品审评中心(杨志敏、张杰)
参考文献
[1]M PJ. Sur les malformations achondroplasiques et ledieu Ptah [J]. Bull Anthropol Paris, 1878, 1: 296.
[2]Waller DK, Correa A, Vo TM, et al. The population‑based prevalence of achondroplasia and thanatophoric dysplasia in selected regions of the US[J]. Am J Med Genet A, 2008, 146A (18): 2385‑2389. DOI: 10. 1002/ajmg. a.32485.
[3]Baujat G, Legeai‑Mallet L, Finidori G, et al. Achondroplasia [J]. Best Pract Res Clin Rheumatol, 2008, 22(1):3‑18. DOI: 10. 1016/j.berh.2007.12.008.
[4]Stoll C, Roth MP, Bigel P. A reexamination on parental age effect on the occurrence of new mutations for achondroplasia[J]. Prog Clin Biol Res, 1982, 104:419‑426.
[5]Breinholt VM, Rasmussen CE, Mygind PH, et al. TransCon CNP, a sustained‑release C‑type natriuretic peptide prodrug, a potentially safe and efficacious new therapeutic modality for the treatment of comorbidities associated with fibroblast growth factor receptor 3‑related skeletal dysplasias[J]. J Pharmacol Exp Ther, 2019, 370(3):459‑471. DOI: 10. 1124/jpet.119.258251.
[6]Pauli RM. Achondroplasia: a comprehensive clinical review[J]. Orphanet J Rare Dis, 2019, 14(1): 1. DOI: 10. 1186/s13023‑018‑0972‑6.
[7]Wigg K, Tofts L, Benson S, et al. The neuropsychological function of children with achondroplasia[J]. Am J Med Genet A, 2016, 170(11): 2882‑2888. DOI: 10. 1002/ajmg. a.37779.
[8]Pauli RM, Horton VK, Glinski LP, et al. Prospective assessment of risks for cervicomedullary‑junction compression in infants with achondroplasia[J]. Am J Hum Genet, 1995, 56(3):732‑44.
[9]Mogayzel PJ, Carroll JL, Loughlin GM, et al. Sleep‑disordered breathing in children with achondroplasia[J]. J Pediatr, 1998, 132(4): 667‑671. DOI: 10. 1016/s0022‑3476(98)70358‑0.
[10]Wynn J, King TM, Gambello MJ, et al. Mortality in achondroplasia study: a 42‑year follow‑up[J]. Am J Med Genet A, 2007, 143A (21):2502‑2511. DOI: 10. 1002/ajmg. a.31919.
[11]代 伟 倩,顾 学 范,余 永国.中国210例软骨发育不全患儿临床遗传特征分析及生长发育曲线探 索[J].中华儿科杂志, 2020, 58(6):461‑467. DOI: 10.3760/cma.j.cn112140‑20200217‑00096.
[12]Bober MB, Bellus GA, Nikkel SM, Tiller GE. Hypochondroplasia[J/OL]. GeneReviews, 2020, 5: 1‑22[2020‑12‑01].https://www. ncbi. nlm. nih. gov/books/ NBK1477/pdf/Bookshelf_NBK1477.pdf.
[13]Oberklaid F, Danks DM, Jensen F, et al. Achondroplasia and hypochondroplasia. Comments on frequency, mutation rate, and radiological features in skull and spine [J]. J Med Genet, 1979, 16(2): 140‑146. DOI: 10. 1136/ jmg.16.2.140.
[14]Langer LO, Yang SS, Hall JG, et al. Thanatophoric dysplasia and cloverleaf skull[J]. Am J Med Genet Suppl. 1987; 3 ∶ 167‑179. DOI: 10. 1002/ajmg.1320280521.
[15]Harada D, Namba N, Hanioka Y, et al. Final adult height in long‑term growth hormone‑treated achondroplasia patients[J]. Eur J Pediatr, 2017, 176(7): 873‑879. DOI: 10. 1007/s00431‑017‑2923‑y.
[16]Chilbule SK, Dutt V, Madhuri V. Limb lengthening inachondroplasia[J]. Indian J Orthop, 2016, 50(4):397‑405. DOI: 10.4103/0019‑5413.185604.
[17]Baujat G, Legeai‑Mallet L, Finidori G, et al. Achondroplasia [J]. Best Pract Res Clin Rheumatol, 2008, 22(1):3‑18. DOI: 10. 1016/j.berh.2007.12.008.


