54、特发性肺动脉高压
罕见病诊疗指南2019年版
【概述】特发性肺动脉高压(idiopathic pulmonary arterial hypertension,IPAH) 指一类无明确原因、以肺血管阻力进行性升高为主要特征的恶性肺血管疾病,不伴随任何可能导致该种情况的基础疾病,患者往往合并不同程度右心功能衰竭甚至死亡。
病因和流行病学
IPAH 病因尚未阐明。遗传学研究已发现 9 个与 PAH 相关的致病基因(分别为BMPR2、BMP9、ACVRL1、ENG、SMAD9、BMPR1B、TBX4、CAV1 和 KCNK3),可解释 20% ~50%遗传性散发型 IPAH 患者的病因。欧美注册登记研究结果表明,成年人群中 IPAH 的患病率估计不低于 5.9/1 000 000,平均诊断年龄为 50~65 岁。2010 年法国研究表明,新发 IPAH、遗传性及阿米雷司相关肺动脉高压患者的 1 年和 3 年生存率分别为 89%和 55%。我国缺乏 IPAH 流行病学数据,患者以中青年女性为主,平均诊断年龄约为 36岁,2011 年我国研究表明,IPAH 的 1 年和 3 年生存率分别为 92.1%和 75.1%,基本达到西方发达国家水平。
临床表现
IPAH 的临床表现与其他类型的肺动脉高压相似,症状和体征缺乏特异性。最常见的症状是活动后气短,其他症状包括乏力、头晕、胸痛、胸闷、心悸、黑矇、晕厥等,一旦出现晕厥或眩晕,提示患者心搏量可能已明显下降。由于症状、体征不典型,绝大多数患者就诊时间明显延误,至少 1/5 患者从症状出现至确诊时间超过 2 年;超过半数的 IPAH患者确诊时 WHO 功能为Ⅲ~ Ⅳ级。IPAH 的体征与肺动脉压力升高及右心衰竭有关:肺动脉压力升高可出现肺动脉瓣第二心音亢进,三尖瓣关闭不全引起三尖瓣区收缩期杂音; 右心衰竭体征包括颈静脉充盈或怒张、肝脏肿大、下肢水肿、多浆膜腔积液、黄疸和发绀等。
辅助检查
1. 血液学检查 主要用于肺高血压病因筛查及判定器官损害情况。建议常规完善血常规、生化全项、甲状腺功能、风湿免疫抗体、肝炎及艾滋病毒抗体、同型半胱氨酸等检查。推荐在基线评估和后续随访过程中均进行 B 型利钠肽(BNP) 或氨基末端 B 型利钠肽前体(NT-proBNP) 的检测,用于评估病情并指导治疗。
2. 心电图 典型表现为电轴右偏、右心房扩大和右心室肥厚征象,可提供诊断和预后判断的重要信息,但不能作为诊断或排除 IPAH 的依据。
3. 胸部X 线片或者胸部CT 胸部X线片常见征象有肺动脉段凸出及右下肺动脉扩张,伴外周肺血管稀疏(肺野透过度增加),右心房、右心室扩大。同时还可以排除原发性肺部疾病或者心内分流性畸形。胸部 CT 可以明确有无肺间质病变及其程度,CT 肺动脉造影是诊断肺血管畸形(肺动静脉瘘、肺动脉瘤、肺动脉夹层) 和肺动 / 静脉阻塞性疾病(急性肺栓塞、CTEPH、大动脉炎、肺动脉肿瘤、纤维纵隔炎、肺静脉狭窄等) 的关键技术手段之一。
4. 超声心动图 是临床上最常用的肺高血压筛查诊断及病情评价方法。能够估算肺动脉收缩压以及评价右心大小和功能。另外,超声心动图还可除外心内分流、左心疾病等。
5. 呼吸功能 有助于发现潜在的肺实质或气道疾病。IPAH 呼吸功能通常有轻至中度外周小气道功能障碍,大部分患者弥散功能轻、中度下降。
6. 肺通气 / 灌注显像 是筛查慢性血栓栓塞性肺高血压的重要诊断手段,敏感度比CT 肺动脉造影更高。
7. 右心导管检查 不仅是确诊肺动脉高压的金标准,也是进行鉴别诊断、评估病情和治疗效果的重要手段。目前推荐使用带有球囊的漂浮导管来完成右心导管检查,疑诊IPAH 时应同时完成急性血管扩张试验检查。
8. 肺动脉造影 是评价肺血管形态及血流分布的重要手段,可结合 CT 肺动脉造影、肺通气灌注显像等影像技术对肺血管畸形或肺动脉 / 静脉狭窄性疾病进行诊断。
诊断
因为肺动脉高压诊断的复杂性,建议临床医师接诊可疑肺高血压患者后及时转诊到肺血管疾病专科进行诊断评价。对疑诊 PAH 的患者,应考虑相关疾病和(或) 危险因素导致的可能,应遵循标准的肺高血压诊疗流程进行评价,仔细查找有无家族史、先天性心脏病、结缔组织病、HIV 感染、门脉高压、与肺动脉高压有关的药物服用史和毒物接触史等,只有排除所有已知因素后方可考虑 IPAH 的可能。
IPAH 必须符合肺动脉高压的血流动力学诊断标准,即右心导管测量肺动脉平均压(mean pulmonary artery pressure,mPAP) ≥ 25mmHg,同时肺小动脉楔压(pulmonary artery wedge pressure,PAWP) ≤ 15mmHg 及肺血管阻力(pulmonary vascular resistance,PVR)>3Wood 单位。
鉴别诊断
出现活动耐量减低和外周水肿时需要与左心衰、心包疾病、肝脏疾病及腔静脉病变进行鉴别诊断。此外,还需与其他可能导致肺高血压的疾病进行鉴别,包括肝脏疾病、结缔组织病、先天性分流性心脏病、肺血管疾病、感染性疾病、血液性疾病、左心疾病、肺部疾病及慢性血栓栓塞性肺高血压等。图 54-1 为肺高压诊疗流程图。
治疗
IPAH 是一种进展性疾病。主要治疗的目的在于改善右心功能,提高患者生活质量和改善预后。IPAH 治疗主要分为一般治疗、靶向药物治疗和手术治疗 3 个方面。
1. 一般治疗 包括教导患者严格避孕、适度运动和康复训练、预防感染、心理社会支持、避免前往高海拔地区等;对不合并抗凝禁忌证的 IPAH 患者建议抗凝治疗,合并右心功能衰竭和液体潴留患者给予利尿剂,外周血氧饱和度低于 91%时氧疗,心排血量降低或合并心室率偏快的房颤时给予地高辛等。
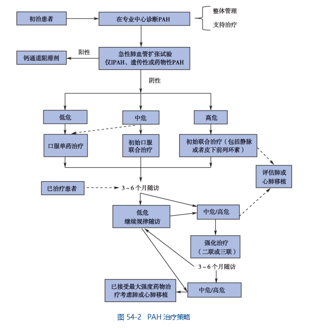
2. 钙通道阻滞剂 只有急性肺血管扩张试验阳性的 IPAH 患者才能应用大剂量钙通道阻滞剂治疗。由于仅有不到10%的 IPAH 患者对钙通道阻滞剂敏感,因此强烈建议对没有进行急性肺血管扩张试验或者试验结果阴性的患者禁忌应用钙通道阻滞剂。阳性患者如果心率偏快首选地尔硫,心率偏慢则首选硝苯地平或氨氯地平。治疗此类 IPAH 患者所需靶剂量往往较大:硝苯地平 120~240mg/d,地尔硫 240~720mg/d,氨氯地平 20mg/d。 开始应用从小剂量开始,逐渐递增剂量,争取数周内增加到最大耐受剂量,然后维持应用。应用 1 年时,还应再次进行急性肺血管扩张试验,只有长期阳性的患者才能继续应用。
3. 肺动脉高压靶向药物
(1)- 内皮素受体信号通路发挥治疗肺动脉高压的作用。目前我国有波生坦、安立生坦和马昔腾坦上市。需注意,由于内皮素受体拮抗剂有潜在致畸作用,服用此类药物需严格避孕。
(2)5型磷酸二酯酶抑制剂:通过抑制环磷酸鸟苷(cGMP) 的降解从而发挥肺血管舒张作用。目前我国有西地那非、他达拉非和伐地那非 3 种药物上市。尽管我国暂未将肺动脉高压作为使用此类药物的适应证,但由于这些药物疗效可靠、价格便宜,已成为我国肺动脉高压的一线治疗药物。此类药物应避免与硝酸酯类和鸟苷酸环化酶激动剂等药物合用,以免引起严重低血压。
(3)前列环素类药物:前列环素具有强效扩张肺血管作用,是目前最强力的内源性血 小板聚集抑制剂,具有细胞保护和抗增殖作用。此类药物包括依前列醇、伊洛前列素、曲 前列尼尔及贝前列素等,这些药物尽管药物代谢动力学特征不同,但药物效应动力学作用相似。依前列醇及曲前列尼尔是 WHO 心功能Ⅲ级或Ⅳ级患者的一线治疗药物,伊洛前列素不仅是急性肺血管扩张试验药物,也可用于肺高血压危象的抢救。
(4) 鸟苷酸环化酶激动剂:利奥西呱是一种新型的可溶性鸟苷酸环化酶激动剂,可单独或与 NO 协同提高血浆中水平。利奥西呱是目前唯一具备 PAH 和 CTEPH 适应证的靶向药物
(5) 选择性前列环素 IP 受体激动剂:司来帕格是一种口服选择性前列环素 IP 受体激动剂,即将在我国上市。其不良反应主要为头痛和消化系统症状。
4. 靶向药物联合治疗 尽管近年来靶向药物治疗取得巨大进展,但 IPAH 患者长期预后仍不理想,理论上联合治疗较单药治疗疗效更好。IPAH 靶向药物联合治疗有序贯联合治疗和起始联合治疗两种策略,均可显著减少临床恶化事件发生。建议使用简化的危险分层量表对 IPAH 进行危险分层(表 54-1),根据分层结果制定相应治疗策略(图 54-2)。
.png)
5. 手术治疗
(1) 球囊扩张房间隔造口术:通过右向左分流降低右心房压力,增加左心室前负荷和 心输出量。尽管右向左分流可能降低动脉氧饱和度,但心输出量增加可改善体循环氧气运 输,并降低交感神经过度兴奋。在有经验的中心,球囊扩张房间隔造口术可作为重症肺动 脉高压姑息性治疗手段或肺移植前的过渡性治疗措施。
(2) 肺或心肺联合移植:经充分的内科药物治疗(至少使用过包括静脉或皮下前列环素类药物在内的联合治疗),仍合并严重血流动力学受损、运动耐量显著降低和明显右心衰竭征象的 IPAH 患者可考虑行肺移植或心肺联合移植。IPAH 患者肺移植术后 3 个月的病死率(23%) 显著高于因慢性阻塞性肺疾病或囊性纤维化(均为 9%) 行肺移植治疗的患者。
诊疗流程
.png)
.png)
作者
北京协和医院心内科 田庄,中国医学科学院阜外医院 徐希奇
参考文献
[1] McGoon MD,Benza RL,Escribano-Subias P,et al.Pulmonary arterial hypertension:epidemiology and registries.J Am Coll Cardiol,2013,62(Suppl):D51-D59.
[2] Zhang R,Dai LZ,Xie WP,et al.Survival of Chinese patients with pulmonary arterial hypertension in the modern management era.Chest,2011,140 :301-309.
[3] Galiè N,Humbert M,Vachiery JL,et al.2015 ESC/ERS guidelines for the diagnosis and treatment of pulmonary hypertension:The Joint Task Force for the Diagnosis and Treatment of Pulmonary Hypertension of the European Society of Cardiology(ESC)and the European Respiratory Society(ERS):Endorsed by:Association for European Paediatric and Congenital Cardiology(AEPC),International Society for Heart and Lung Transplantation(ISHLT).Eur Heart J,2016,37 :67-119.
更新时间
2019年11月


